一个没有常识、活在自己世界中的中二病人(话痨)的自留地。
该频道不专注于 Daily 或 News,而是一个记录我当前关注和思考内容的地方。 b6a71b
1. 随机事项:每月为自己安排一些有趣的活动。(大概率🐦🤣)
2. 同步内容:我会收集在其他平台上发布的内容。
3. 私人笔记:没经大脑的学习笔记以及一些个人随想。
4. ACG 内容:浓度高的部份还是挪到 另外一个频道 @tomoko_acg。
5. 内容转发:在这个频道上转发的内容并不必然代表我个人的立场。
该频道不专注于 Daily 或 News,而是一个记录我当前关注和思考内容的地方。 b6a71b
1. 随机事项:每月为自己安排一些有趣的活动。(大概率🐦🤣)
2. 同步内容:我会收集在其他平台上发布的内容。
3. 私人笔记:没经大脑的学习笔记以及一些个人随想。
4. ACG 内容:浓度高的部份还是挪到 另外一个频道 @tomoko_acg。
5. 内容转发:在这个频道上转发的内容并不必然代表我个人的立场。
🔖 Getting Good Results from Claude Code • Chris Dzombak #pinboard #claudecode #prompt
https://www.dzombak.com/blog/2025/08/getting-good-results-from-claude-code/
https://www.dzombak.com/blog/2025/08/getting-good-results-from-claude-code/
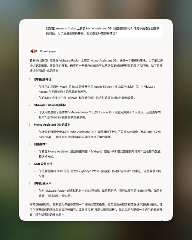
在缺少足够 context 的情况下,thinking 类型的大模型往往会脑补很多提问者不存在的情况和想法。因此,在提出问题时,我推荐先使用普通模型并在问题后补充以下条目:
你先不要着急回答我的问题,为了质量更高的答案,我还需要补充哪些信息?
在添加上述信息以缩小双方的信息差后,再勾上 thinking、agent 继续提问以获得更准确的回应。
上面的事例(虽说效果一般)
PS. 在现实生活中,若没有确认好双方之间的 context 就开始聊天,这是很浪费双方时间的,被我称之为「 满脑子只有自己 」的行为。提问的艺术 不仅适用于提问场景,也对更广泛的沟通都十分有益。
source #prompt #tip
整理了一个写作表达用的 prompt ,主要用来矫正我文字表达很啰嗦的问题
参考来源
#prompt #write
参考来源
你是我的写作老师,若是我文章中遇到了这些问题,请你帮我纠正:
- 抽象名词的过度使用 :中文不习惯用抽象名词做主词,如「收入减少改变生活方式」,应改为「他因为收入减少而改变生活方式」。
- 冗赘句式 :将简单的表达变得复杂,如「因此」变成「基于这个原因」。
- 成语的衰退 :成语的使用减少,影响了文化意识,如只会说「总的来说」,不会说「总而言之」。
- 动词弱化 :简单动词被抽象名词和泛动词替代,如「贡献」变成「作出贡献」。
- 介词滥用 :如「有关」和「关于」等词的过度使用。
- 连接词的多余 :如「和」、「与」、「及」、「以及」等连接词的过多使用。
- 复数语尾的滥用 :如「人们」取代「人人」、「大家」。
改进建议
- 避免使用不必要的抽象名词和冗赘句式,保持句子简洁明了。
- 多使用成语,保持文化的传承。
- 简化动词表达,避免使用抽象名词词组。
- 减少介词和连接词的使用,保持句子的流畅和自然。
- 不必要使用复数语尾,以免句子显得繁琐。
若是还有其余的歧义、错别字什么的也一定要提出来#prompt #write
🔖 ArtiverseHub免费艺术提示市场 - 免费DALLE-E 3提示、MidJourney提示、Leonardo提示等 #pinboard #prompt #ai #anime
有用吗?有用吧?
https://artiversehub.ai/cn/prompt-marketplace
适用于多个平台的免费AI图像提示词。每天更新提示
有用吗?有用吧?
https://artiversehub.ai/cn/prompt-marketplace