一个没有常识、活在自己世界中的中二病人(话痨)的自留地。

该频道不专注于 Daily 或 News,而是一个记录我当前关注和思考内容的地方。

1. 随机事项:每月为自己安排一些有趣的活动。(大概率🐦🤣
2. 同步内容:我会收集在其他平台上发布的内容。
3. 私人笔记:没经大脑的学习笔记以及一些个人随想。
4. ACG 内容:浓度高的部份还是挪到 另外一个频道 @tomoko_acg
5. 内容转发:在这个频道上转发的内容并不必然代表我个人的立场。
Context 的二三事

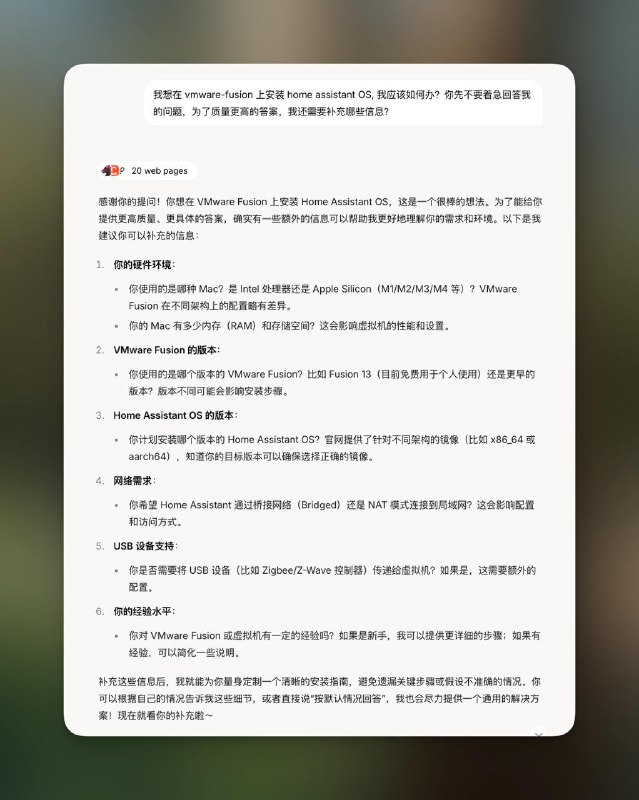
在缺少足够 context 的情况下,thinking 类型的大模型往往会脑补很多提问者不存在的情况和想法。因此,在提出问题时,我推荐先使用普通模型并在问题后补充以下条目:


你先不要着急回答我的问题,为了质量更高的答案,我还需要补充哪些信息?


在添加上述信息以缩小双方的信息差后,再勾上 thinking、agent 继续提问以获得更准确的回应。

上面的事例(虽说效果一般)

PS. 在现实生活中,若没有确认好双方之间的 context 就开始聊天,这是很浪费双方时间的,被我称之为「 满脑子只有自己 」的行为。提问的艺术 不仅适用于提问场景,也对更广泛的沟通都十分有益。

source #prompt #tip
The first time I ran stable-diffusion-3.5-medium on a Mac mini M4 at my company.

source #touch_fish
每天早上起来后,都感觉昨晚好像被恶魔附身了。完全不受控制。

#社畜日常
Feed 内容阅读姿势 -- 互联网尾气回收员的自救

本篇主要讨论我在信息输入中,对 Feed 信息的摄取比例进行调整,以及我应该如何对待这种 Feed 的信息。

---
现状

我当前的信息输入中,大约 90% 来源于 RSS,各种个人博客、新闻媒体,甚至 Telegram、YouTube、Bilibili、Pixiv、Twitter 和 Podcasts。我将这些统称为 Feed 内容。虽然来源复杂,但均属于各种「非常零散的点状信息」。至于我的情况:

1. 精力有限 :作为一名上班族,我没有太多精力像大学生那样到处捣腾追新了。例如,昨天下班回家后,我花费全部注意力才解决了软路由重启并配置网络这样简单的事情。

2. 脑袋空空 :虽然我会经常将文章标记到 Pinboard,实际上我对大部分文章并没有深刻理解,因为大多数文章的内容在我的知识领域之外。文章未能很好地与我现有的知识连接,结果是看过就忘,根本没有吸收进去。

所以我这里就经常发各种过气新闻,也没有鉴别分析新闻的能力。(实为互联网尾气回收员)

---
书籍阅读有其不可替代性

书籍作为载体,其篇幅就注定了能够完整地将事情说清楚,基本上都是一种树状或者成体系的内容。例如,我最近看了一些关于身心健康方面的书籍,例如 《控糖革命》、 《我们为什么会发胖?》、 《疯狂的尿酸》、 《注意缺陷多动障碍》。

看完这些书后,我发现这种深刻程度是我看再多健康类公众号文章也达不到的。因此,我计划提高书籍的信息输入比例,调整到与 Feed 阅读同等水平,并限制阅读 Feed 的方式。(并不是极端地 拒看新闻

=> Feed 阅读应该是甜点,而不是主食

---
看 Feed 内容的时机

1. 每周六早上花时间清理订阅。

2. 在 Reminder 中管理日程,定期阅读朋友的朋友圈、频道、博客等信息。

3. 或许还有频率更高的快速通道,但我还没想好包括什么信息。

4. 深入阅读的时间可以是 Everywhere and Nowhere

---
看 Feed 内容的关注点

主要用于快速判断我是否需要深入阅读


1. 对近期行动产生实质影响吗?例如,看到一篇新游戏评测,我需要评估自己是否有时间在未来12个月内体验这款游戏,而不是盲目下单。

2. 与工作及发展领域相关?专业领域的信息需要精读并分析细节,避免人云亦云。这是我绝对不能成为 NPC 的领域。

3. 挑战或丰富了我现有的知识体系?例如改变我原有的一些固有观点和认知的文章。

4. 是否表达了一些「我曾经想过,但是没有想得很清楚」的事情?

5. 与我的社交圈有关联吗?例如朋友热衷的新餐厅开业信息,可以看后分享并策划聚会。

6. 时效性如何,是否是十年之后依然有其意义的?这种可以放到稍后不读里面。😂

#差生文具多 #touch_fish #未经打磨 #回旋镖
故障排除(Troubleshooting)的定义与重要性: 故障排除被定义为系统地确定系统中不需要的行为的原因并修复它。文章强调了故障排除作为一项独立技能的重要性,认为它与具体领域无关,并且可以通过刻意练习来提高效率。意识到自己花费大量时间在故障排除上,作者决定提升这项技能。

故障排除的基本步骤:
* 退后一步(Step back): 以耐心、细致和坚持的态度进行故障排除,避免陷入盲目的问题处理。
* 确认调整正确的弦(Make sure you’re tuning the right string): 在开始修复系统之前,确保操作能够产生实际效果,例如通过CSS代码确认文件是否正确运行。
* 确定流程(Determine the flows): 了解“物质”(如电、水、数据)如何在系统中流动和转换,识别输入、输出和转换过程,并将系统划分为不同的子系统。
* 观察现象(Observe the symptoms): 观察系统应该发生什么和实际发生什么之间的差异,缩小受影响的子系统范围。

问题隔离与科学方法: 使用“科学方法”隔离问题,包括:
* 形成假设(Form a hypothesis): 根据症状或观察,对问题进行假设。
* 排除最简单的问题(Rule out the easiest and most likely problem areas first): 优先排除易于维修、曾经出现故障或承受机械应力的区域。
* 二分查找(Binary search): 如果无法确定问题区域,则使用二分查找法。
* 找到最简单的证伪方法(Find the simplest way to falsify my hypothesis): 通过“切割”系统,在怀疑问题所在的上游/下游测试功能。

获取信息与缩短反馈环:
* 从系统获取信息(Get information from the system): 尽可能多地从系统中获取信息,例如使用日志记录或调试器。
* 缩短反馈环(Shorten the feedback loop): 缩短重现问题所需的时间,以便更快地收集数据和测试解决方案。

风险意识与问题理解: 在故障排除前,评估风险(Know the stakes),包括对自身、他人和系统的潜在危害。深入理解问题(Understanding the problem),而不仅仅是替换零件,要找到根本原因,防止问题再次发生。

https://www.autodidacts.io/troubleshooting/ Troubleshooting: The Skill That Never Goes Obsolete
Yu’s Life
我们用婚礼的预算,私心为对方办了一场特殊的个人展览(📷 | 🎨)... 我一直相信“悦己才能达人”,经过很多个夜晚的策划与筹备,一次次推翻与自我怀疑,虽然仍有许多仓促之下的妥协,但终于算是稍稍接近了想象中的样子。 线上展览入口: www.yuloveboyi.com 时间:2025.02.14 - 2025.02.23 地点:Fun.d 西餐厅(浙江省杭州市拱墅区小河路 488 号) 2.22 日 13:00 - 15:00 我们也会在现场,欢迎大家来玩 🥰
世上独一份的婚礼

我偶尔会想,在各种场合, 究竟要如何才能传递自己的心意? 比如朋友生日、亲戚探访、新年祝贺和新婚愉悦。虽说有点乱七八糟,但总而言之,这些场合都需要祝贺、礼物和仪式。

直到见了 pseudoyu 的婚礼后,我觉得心中稍微有了答案。他们独立打造了一场别出心裁的婚礼,将两人过去点点滴滴的 故事 准备成一场展会,在一家西餐厅展出一周左右。从申请场地、制定素材、定做礼品、邀请宾客,到协商资源,全都一手包办(疑似?)。

或许核心是给人一种「 我在注视着你 」的感觉,或者是「 我用心在这件事上 」。这是一万元一桌的酒席无法传达的幸福。

PS. 还有超多想说的,不过千言万语只表达了那么一点。祝 @pseudoyu 新婚快乐。(祝福语迟到了,也很遗憾没有去现场)

source
Tomoko RD
什么过气女歌手,预售了半个月,到现在还有票 还挺想去的,前年看完《NANA》 漫画后再听她的歌,不由得感叹「这是娜娜本娜啊!!」
《中岛美嘉的演唱会,从正面看?还是从侧面看?》

《我独自看演唱会》

《第一幕的枪,会在第三幕开火》

幸福点比想象中的要多。。。(也可能是某种乐天基因滤镜)

算起来,我比较丧的时期是初中以及大学毕业后这几年。高中到大三的过程都是在 冒名顶替者综合征 中。



source
Back to Top